如果你一讲一讲跟到现在,那首先要恭喜你,马上就看到胜利的曙光了。过去的 50 多讲里,我把计算机组成原理中的各个知识点,一点一点和你拆解了。对于其中的很多知识点,我也给了相应的代码示例和实际的应用案例。
不过呢,相信你和我一样,觉得只了解这样一个个零散的知识点和案例还不过瘾。那么从今天开始,我们就进入应用篇。我会通过两个应用系统的案例,串联起计算机组成原理的两大块知识点,一个是我们的整个存储器系统,另一个自然是我们的 CPU 和指令系统了。
我们今天就先从搭建一个大型的 DMP 系统开始,利用组成原理里面学到的存储器知识,来做选型判断,从而更深入地理解计算机组成原理。
我们先来看一下什么是 DMP 系统。DMP 系统的全称叫作数据管理平台(Data Management Platform),目前广泛应用在互联网的广告定向(Ad Targeting)、个性化推荐(Recommendation)这些领域。
通常来说,DMP 系统会通过处理海量的互联网访问数据以及机器学习算法,给一个用户标注上各种各样的标签。然后,在我们做个性化推荐和广告投放的时候,再利用这些这些标签,去做实际的广告排序、推荐等工作。无论是 Google 的搜索广告、淘宝里千人千面的商品信息,还是抖音里面的信息流推荐,背后都会有一个 DMP 系统。

那么,一个 DMP 系统应该怎么搭建呢?对于外部使用 DMP 的系统或者用户来说,可以简单地把 DMP 看成是一个键 - 值对(Key-Value)数据库。我们的广告系统或者推荐系统,可以通过一个客户端输入用户的唯一标识(ID),然后拿到这个用户的各种信息。
这些信息中,有些是用户的人口属性信息(Demographic),比如性别、年龄;有些是非常具体的行为(Behavior),比如用户最近看过的商品是什么,用户的手机型号是什么;有一些是我们通过算法系统计算出来的兴趣(Interests),比如用户喜欢健身、听音乐;还有一些则是完全通过机器学习算法得出的用户向量,给后面的推荐算法或者广告算法作为数据输入。
基于此,对于这个 KV 数据库,我们的期望也很清楚,那就是:低响应时间(Low Response Time)、高可用性(High Availability)、高并发(High Concurrency)、海量数据(Big Data),同时我们需要付得起对应的成本(Affordable Cost)。如果用数字来衡量这些指标,那么我们的期望就会具体化成下面这样。
这五个因素一结合,听起来是不是就不那么简单了?不过,更复杂的还在后面呢。
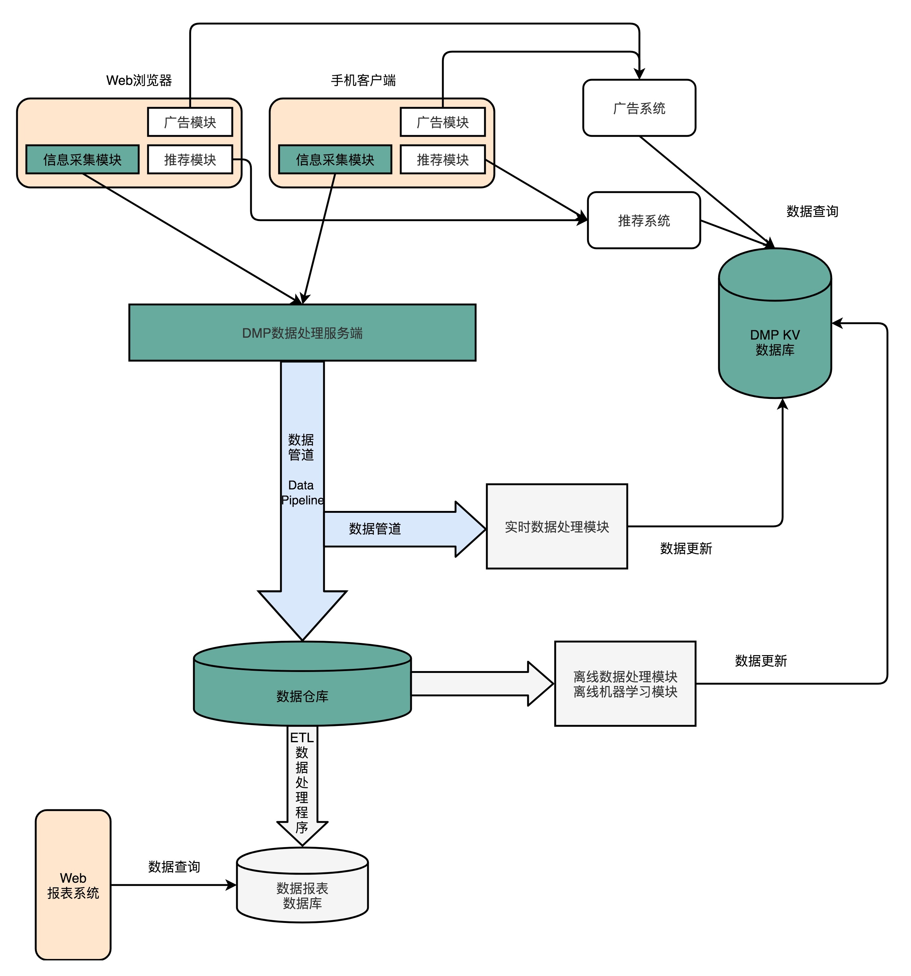
虽然从外部看起来,DMP 特别简单,就是一个 KV 数据库,但是生成这个数据库需要做的事情更多。我们下面一起来看一看。

在这个系统中,我们关心的是蓝色的数据管道、绿色的数据仓库和 KV 数据库
为了能够生成这个 KV 数据库,我们需要有一个在客户端或者 Web 端的数据采集模块,不断采集用户的行为,向后端的服务器发送数据。服务器端接收到数据,就要把这份数据放到一个数据管道(Data Pipeline)里面。数据管道的下游,需要实际将数据落地到数据仓库(Data Warehouse),把所有的这些数据结构化地存储起来。后续,我们就可以通过程序去分析这部分日志,生成报表或者或者利用数据运行各种机器学习算法。
除了这个数据仓库之外,我们还会有一个实时数据处理模块(Realtime Data Processing),也放在数据管道的下游。它同样会读取数据管道里面的数据,去进行各种实时计算,然后把需要的结果写入到 DMP 的 KV 数据库里面去。
面对这里的 KV 数据库、数据管道以及数据仓库,这三个不同的数据存储的需求,最合理的技术方案是什么呢?你可以先自己思考一下,我这里先卖个关子。
我共事过的不少不错的 Web 程序员,面对这个问题的时候,常常会说:“这有什么难的,用 MongoDB 就好了呀!”如果你也选择了 MongoDB,那最终的结果一定是一场灾难。我为什么这么说呢?
MongoDB 的设计听起来特别厉害,不需要预先数据 Schema,访问速度很快,还能够无限水平扩展。作为 KV 数据库,我们可以把 MongoDB 当作 DMP 里面的 KV 数据库;除此之外,MongoDB 还能水平扩展、跑 MQL,我们可以把它当作数据仓库来用。至于数据管道,只要我们能够不断往 MongoDB 里面,插入新的数据就好了。从运维的角度来说,我们只需要维护一种数据库,技术栈也变得简单了。看起来,MongoDB 这个选择真是相当完美!
但是,作为一个老程序员,第一次听到 MongoDB 这样“万能”的解决方案,我的第一反应是,“天底下哪有这样的好事”。所有的软件系统,都有它的适用场景,想通过一种解决方案适用三个差异非常大的应用场景,显然既不合理,又不现实。接下来,我们就来仔细看一下,这个“不合理”“不现实”在什么地方。
上面我们已经讲过 DMP 的 KV 数据库期望的应用场景和性能要求了,这里我们就来看一下数据管道和数据仓库的性能取舍。
对于数据管道来说,我们需要的是高吞吐量,它的并发量虽然和 KV 数据库差不多,但是在响应时间上,要求就没有那么严格了,1-2 秒甚至再多几秒的延时都是可以接受的。而且,和 KV 数据库不太一样,数据管道的数据读写都是顺序读写,没有大量的随机读写的需求。
数据仓库就更不一样了,数据仓库的数据读取的量要比管道大得多。管道的数据读取就是我们当时写入的数据,一天有 10TB 日志数据,管道只会写入 10TB。下游的数据仓库存放数据和实时数据模块读取的数据,再加上个 2 倍的 10TB,也就是 20TB 也就够了。
但是,数据仓库的数据分析任务要读取的数据量就大多了。一方面,我们可能要分析一周、一个月乃至一个季度的数据。这一次分析要读取的数据可不是 10TB,而是 100TB 乃至 1PB。我们一天在数据仓库上跑的分析任务也不是 1 个,而是成千上万个,所以数据的读取量是巨大的。另一方面,我们存储在数据仓库里面的数据,也不像数据管道一样,存放几个小时、最多一天的数据,而是往往要存上 3 个月甚至是 1 年的数据。所以,我们需要的是 1PB 乃至 5PB 这样的存储空间。
我把 KV 数据库、数据管道和数据仓库的应用场景,总结成了一个表格,放在这里。你可以对照着看一下,想想为什么 MongoDB 在这三个应用场景都不合适。

在 KV 数据库的场景下,需要支持高并发。那么 MongoDB 需要把更多的数据放在内存里面,但是这样我们的存储成本就会特别高了。
在数据管道的场景下,我们需要的是大量的顺序读写,而 MongoDB 则是一个文档数据库系统,并没有为顺序写入和吞吐量做过优化,看起来也不太适用。
而在数据仓库的场景下,主要的数据读取时顺序读取,并且需要海量的存储。MongoDB 这样的文档式数据库也没有为海量的顺序读做过优化,仍然不是一个最佳的解决方案。而且文档数据库里总是会有很多冗余的字段的元数据,还会浪费更多的存储空间。
那我们该选择什么样的解决方案呢?
拿着我们的应用场景去找方案,其实并不难找。对于 KV 数据库,最佳的选择方案自然是使用 SSD 硬盘,选择 AeroSpike 这样的 KV 数据库。高并发的随机访问并不适合 HDD 的机械硬盘,而 400TB 的数据,如果用内存的话,成本又会显得太高。
对于数据管道,最佳选择自然是 Kafka。因为我们追求的是吞吐率,采用了 Zero-Copy 和 DMA 机制的 Kafka 最大化了作为数据管道的吞吐率。而且,数据管道的读写都是顺序读写,所以我们也不需要对随机读写提供支持,用上 HDD 硬盘就好了。
到了数据仓库,存放的数据量更大了。在硬件层面使用 HDD 硬盘成了一个必选项。否则,我们的存储成本就会差上 10 倍。这么大量的数据,在存储上我们需要定义清楚 Schema,使得每个字段都不需要额外存储元数据,能够通过 Avro/Thrift/ProtoBuffer 这样的二进制序列化的方存储下来,或者干脆直接使用 Hive 这样明确了字段定义的数据仓库产品。很明显,MongoDB 那样不限制 Schema 的数据结构,在这个情况下并不好用。
2012 年前后做广告系统的时候,我们也曾经尝试使用 MongoDB,尽管只是用作 DMP 中的数据报表部分。事实证明,即使是已经做了数据层面的汇总的报表,MongoDB 都无法很好地支撑我们需要的复杂需求。最终,我们也不得不选择在整个 DMP 技术栈里面彻底废弃 MongoDB,而只在 Web 应用里面用用 MongoDB。事实证明,我最初的直觉是正确的,并没有什么万能的解决方案。
好了,相信到这里,你应该对怎么从最基本的原理出发,来选择技术栈有些感觉了。你应该更多地从底层的存储系统的特性和原理去考虑问题。一旦能够从这个角度去考虑问题,那么你对各类新的技术项目和产品的公关稿,自然会有一定的免疫力了,而不会轻易根据商业公司的宣传来做技术选型了。
因为低延时、高并发、写少读多的 DMP 的 KV 数据库,最适合用 SSD 硬盘,并且采用专门的 KV 数据库是最合适的。我们可以选择之前文章里提过的 AeroSpike,也可以用开源的 Cassandra 来提供服务。
对于数据管道,因为主要是顺序读和顺序写,所以我们不一定要选用 SSD 硬盘,而可以用 HDD 硬盘。不过,对于最大化吞吐量的需求,使用 zero-copy 和 DMA 是必不可少的,所以现在的数据管道的标准解决方案就是 Kafka 了。
对于数据仓库,我们通常是一次写入、多次读取。并且,由于存储的数据量很大,我们还要考虑成本问题。于是,一方面,我们会用 HDD 硬盘而不是 SSD 硬盘;另一方面,我们往往会预先给数据规定好 Schema,使得单条数据的序列化,不需要像存 JSON 或者 MongoDB 的 BSON 那样,存储冗余的字段名称这样的元数据。所以,最常用的解决方案是,用 Hadoop 这样的集群,采用 Hive 这样的数据仓库系统,或者采用 Avro/Thrift/ProtoBuffer 这样的二进制序列化方案。
在大型的 DMP 系统设计当中,我们需要根据各个应用场景面临的实际情况,选择不同的硬件和软件的组合,来作为整个系统中的不同组件。
如果通过这一讲的内容,能让你对大型数据系统的设计有了兴趣,那就再好不过了。我推荐你去读一读《数据密集型应用系统设计》这本书,深入了解一下,设计数据系统需要关注的各个核心要点。